Instance Verification Kit (IVK)

spin lock @ [67326+28+/linux-3.19-rc1/drivers/usb/host/fusbh200-hcd.c]
Instance Signature: lock

The Matching Pair Graph:


Function Name
Control Flow Graph (CFG)
Events Flow Graph (EFG)
Source Correspondence
end_unlink_async [93844+16+/linux-3.19-rc1/drivers/usb/host/fusbh200-hcd.c]
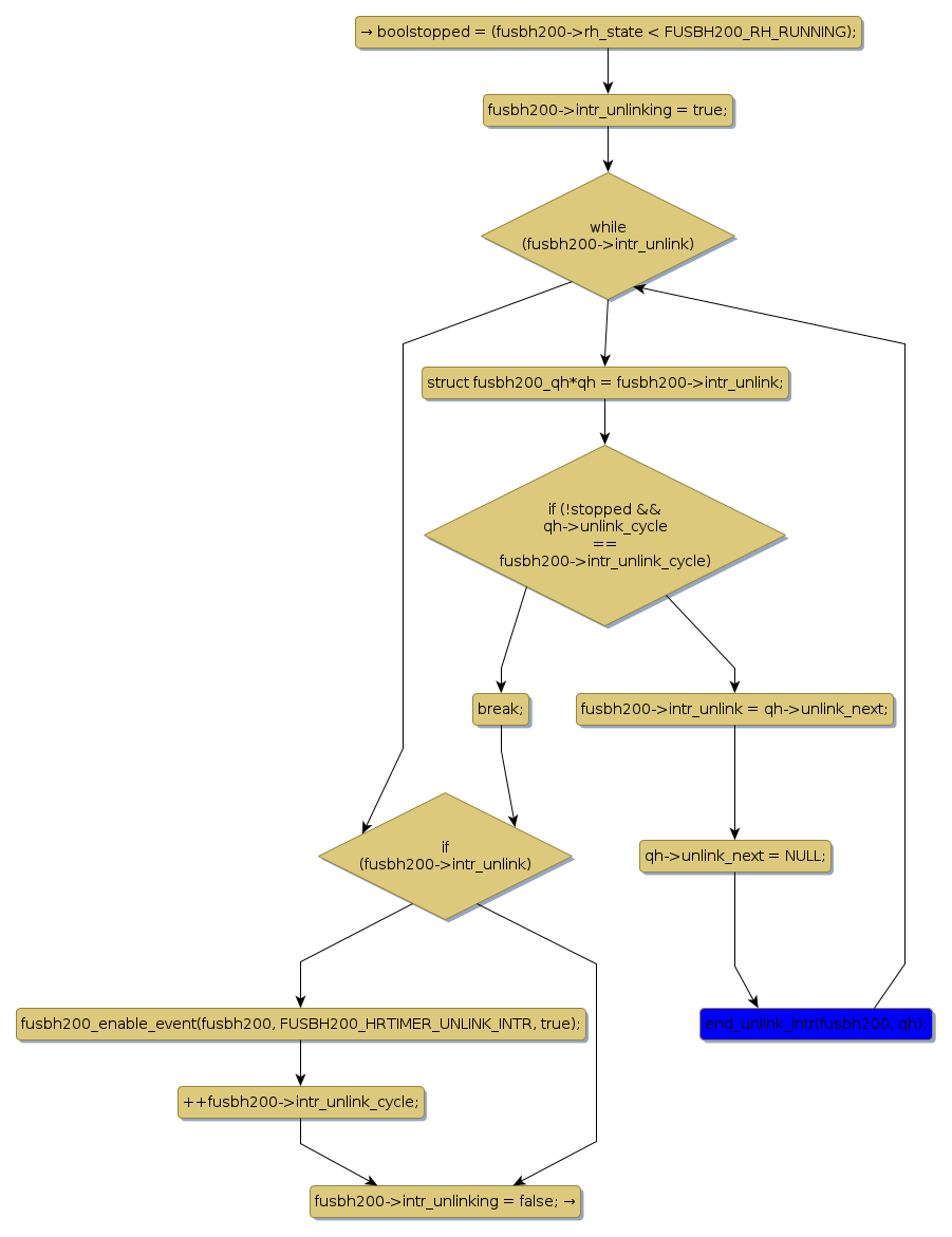
end_unlink_intr [108905+15+/linux-3.19-rc1/drivers/usb/host/fusbh200-hcd.c]
fusbh200_endpoint_reset [160612+23+/linux-3.19-rc1/drivers/usb/host/fusbh200-hcd.c]
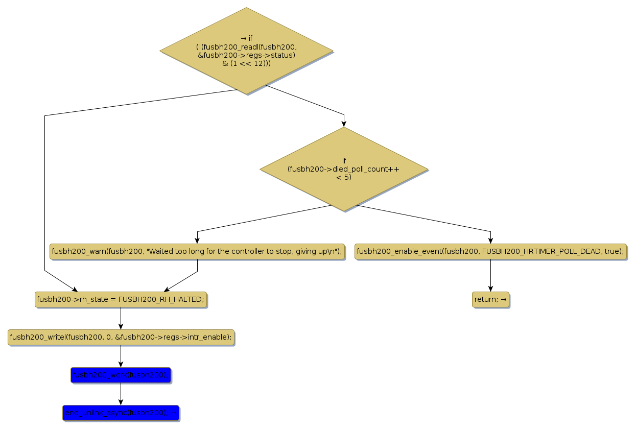
fusbh200_handle_controller_death [34577+32+/linux-3.19-rc1/drivers/usb/host/fusbh200-hcd.c]
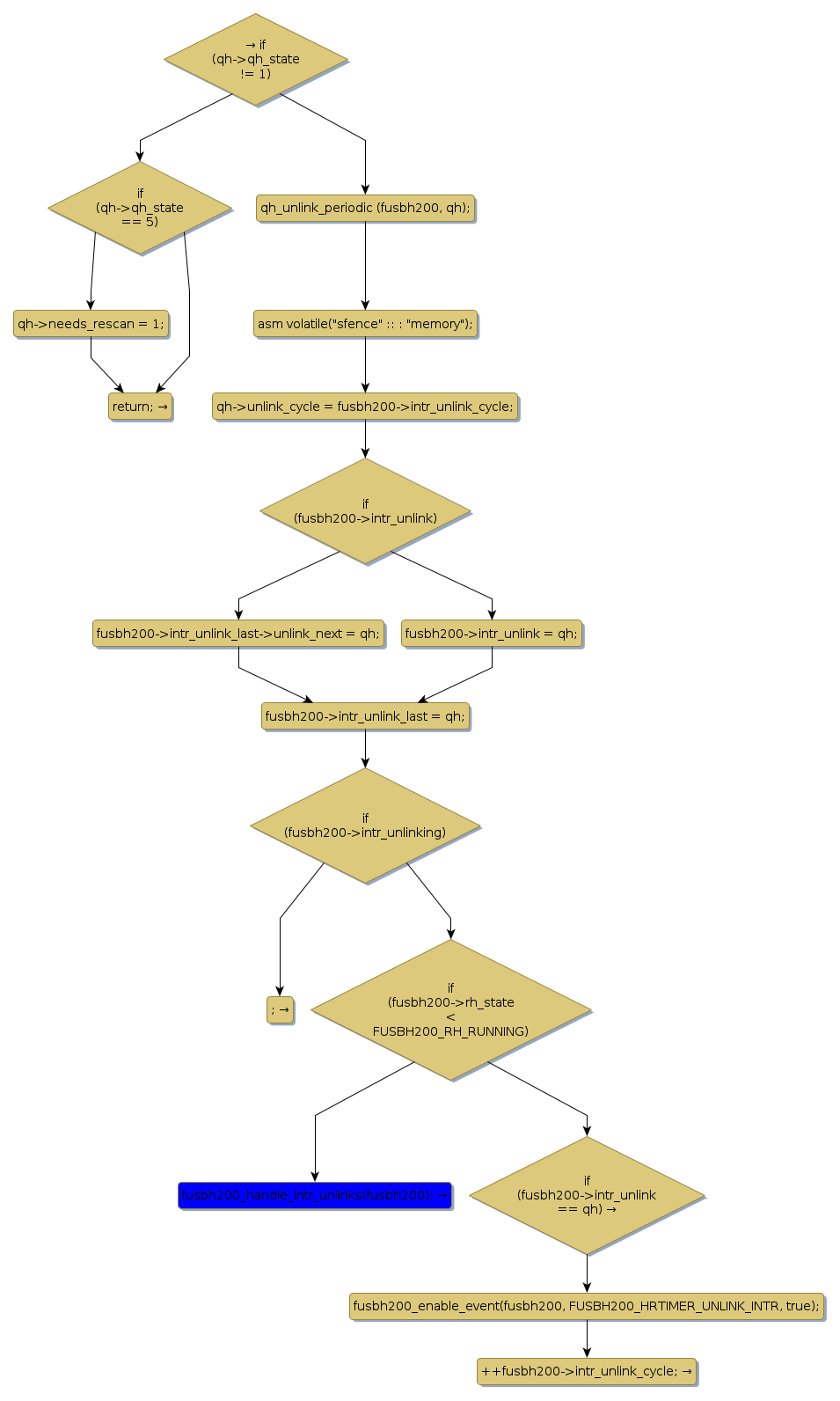
fusbh200_handle_intr_unlinks [35339+28+/linux-3.19-rc1/drivers/usb/host/fusbh200-hcd.c]
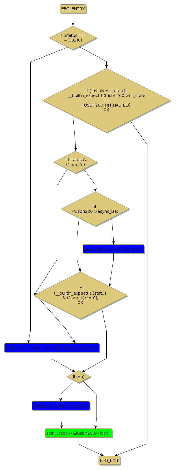
fusbh200_irq [151930+12+/linux-3.19-rc1/drivers/usb/host/fusbh200-hcd.c]
fusbh200_urb_dequeue [157148+20+/linux-3.19-rc1/drivers/usb/host/fusbh200-hcd.c]
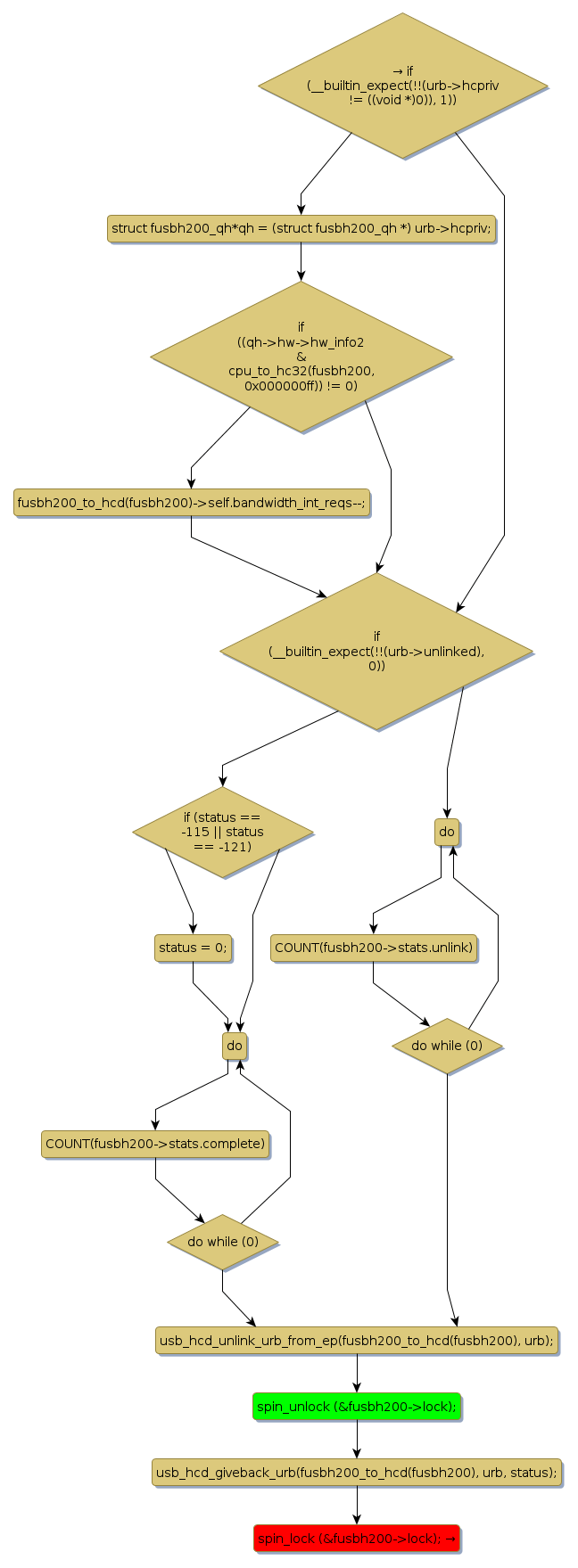
fusbh200_urb_done [66141+17+/linux-3.19-rc1/drivers/usb/host/fusbh200-hcd.c]
fusbh200_work [142992+13+/linux-3.19-rc1/drivers/usb/host/fusbh200-hcd.c]
itd_complete [131393+12+/linux-3.19-rc1/drivers/usb/host/fusbh200-hcd.c]
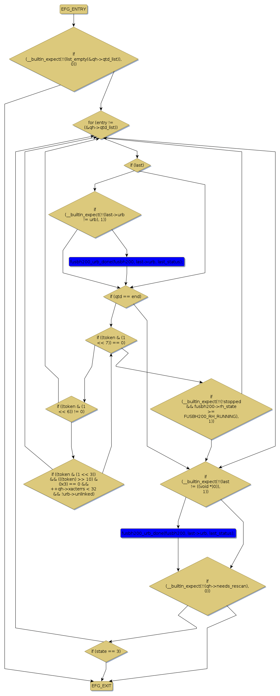
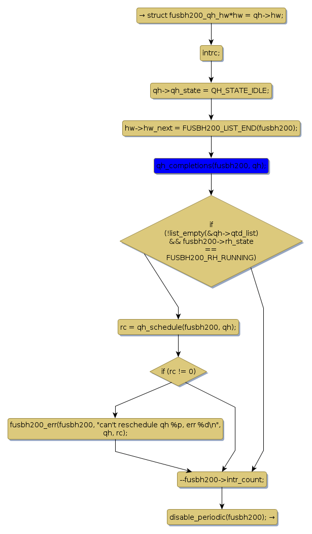
qh_completions [67648+14+/linux-3.19-rc1/drivers/usb/host/fusbh200-hcd.c]
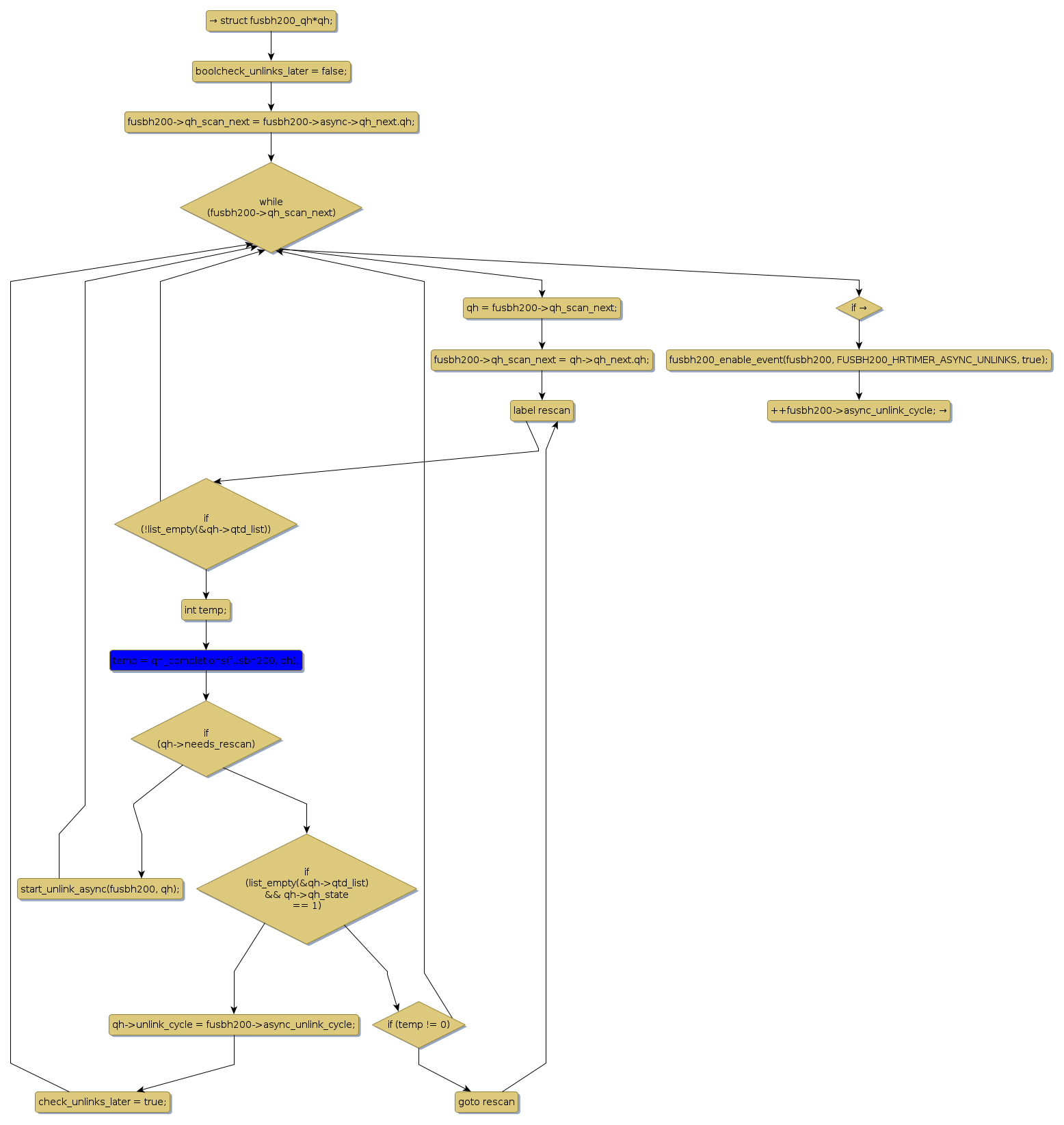
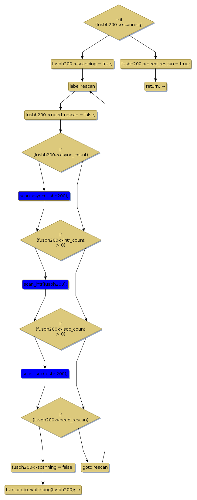
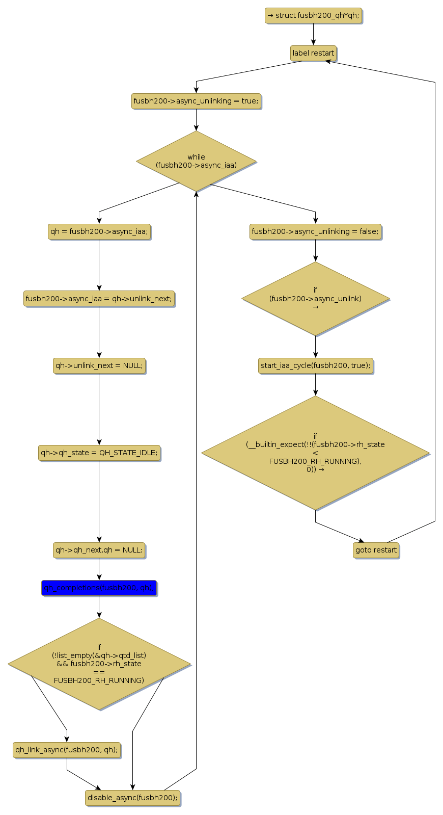
scan_async [96161+10+/linux-3.19-rc1/drivers/usb/host/fusbh200-hcd.c]
scan_intr [115069+9+/linux-3.19-rc1/drivers/usb/host/fusbh200-hcd.c]
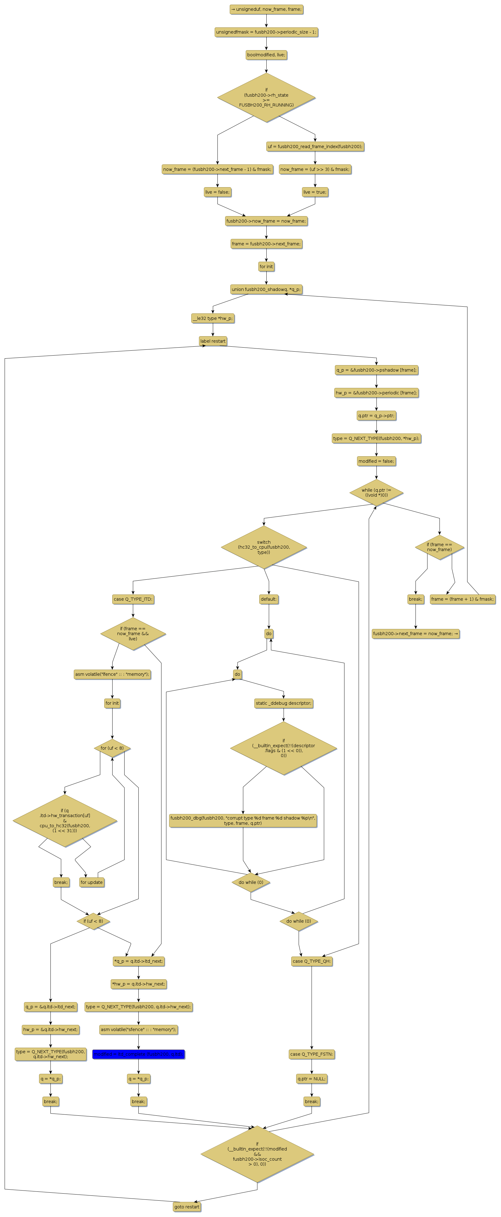
scan_isoc [135874+9+/linux-3.19-rc1/drivers/usb/host/fusbh200-hcd.c]
start_unlink_intr [107665+17+/linux-3.19-rc1/drivers/usb/host/fusbh200-hcd.c]